民航资源网2026年03月10日消息:多家航司发布最新涉中东地区进出港航班客票特殊处置方案,公告均提及,客票未使用行程涉及旅行日期为2026年2月28日(含)至2026年5月31日(含)之间。
中国国航、深航
中国东方航空
中国南方航空
海南航空
厦门航空
民航资源网2026年03月10日消息:多家航司发布最新涉中东地区进出港航班客票特殊处置方案,公告均提及,客票未使用行程涉及旅行日期为2026年2月28日(含)至2026年5月31日(含)之间。中国国航、深航中国东方航空中国南方航空海南航空厦门航空
OCR:公开 US 中国国际航空 26-3-1017:07发布于北京来自微博网页版已编辑 尊敬的旅客: 受相关地区局势影响,为协助旅客更好地安排出行,现调整客票行程涉及国航及深 航在迪拜、阿布扎比、利雅得、多哈进出港航班客票特殊处置方案,具体内容如 下: 一、适用条件 客票同时满足以下三点: (一)在2026年3月10日15时(含)前购买或换开产生新票号的国航999开头的客 票(包括里程奖励客票); (二)客票未使用行程涉及旅行日期为2026年2月28日(含)至2026年5月31日 (含)之间迪拜、阿布扎比、利雅得、多哈进出港CA/ZH实际承运航班及挂CA航 班号的代码共享航班; (三)在2026年2月28日0时(含)以后申请客票变更或退票(以取消客票订座时 间为准)。 二、客票变更及退票规则 如您未确定新的旅行时间,请在航班计划起飞时间前联系原购票渠道、国航客服热 线95583或营业网点取消客票订座,待确定新的旅行时间后,按如下规则办理客票 变更或退票。 (一)客票变更 在客票有效期内,首次变更免收变更手续费,但需收取子舱位差价及淡旺季差价, 再次变更需依据客票使用条件办理。 (二)退票 您在客票有效期内,可以办理未使用航段退票,免收退票手续费。已按本通知原则 办理过变更的客票如申请退票需按客票使用条件办理。 (三)变更航程及签转 您可根据自身需求,选择在国航及深航迪拜、阿布扎比、利雅得、多哈四条航线之 间变更航程,免收变更手续费,但需收取新日航程之间的票价差额。 如您希望变更为上述规则以外的其他航程或承运人,建议原客票办理退票后另购新 票。 三、本通知自2026年3月10日起生效。 建议您扫描下方二维码,优先选择国航移动渠道自助办理 中国国际航空股份有限公司 二〇二六年三月十日 O 4 10 分享这条博文
OCR:深圳航空 26-3-1018:59发布于广东 【深航关于调整涉及中东航线客票特殊处置方案的通告】 尊敬的旅客: 受相关地区局势影响,为协助您更好地安排出行,现调整客票行程涉及深航及国航 在多哈、迪拜、阿布扎比、利雅得进出港航班客票特殊处置方案,具体内容如下: 一、适用范围 自2026年2月28日0时(含)以后申请客票变更或退票(以取消订座时间为准), 凡在2026年3月10日17时(含)前购买或换开产生新客票号的深航479客票(包括 里程奖励客票),且客票未使用行程涉及旅行日期在2026年2月28日(含)至 2026年5月31日(含)之间多哈DOH、迪拜DXB、阿布扎比AUH、利雅得RUH进 出港深航/国航实际承运航班和挂深航航班号的代码共享航班。 二、 变更及退票规则 如您未确定新的旅行时间,可在航班计划起飞时间前取消订座,待确定新的旅行时 间后,按如下规则办理客票变更或退票: (一)变更航班 在客票有效期内,首次变更免收变更手续费,但需收取子舱位差价及淡旺季差价。 再次变更需依据客票使用条件办理。 (二)退票 在客票有效期内,可以办理未使用航段退票,免收退票手续费。已按本通知原则办 理过变更的客票如申请退票需按客票使用条件办理。 (三)变更航程及签转 您可根据自身需求,选择在深航及国航多哈、迪拜、阿布扎比、利雅得四条航线之 可变更航程,免收变更手续费,但需收取新旧航程之间的票价差额。 如您希望变更为上述规则以外的其他航程或承运人,建议原客票办理退票后另购新 票。 三、本通知自2026年3月10日起生效 建议您扫描下方二维码,优先选择深圳航空移动渠道自助办理 口 口 2 评论 1 分享这条博文
OCR:关于调整多哈航线客票特殊处理规则的公告 尊敬的旅客: 受近期中东安全形势影响,为协助旅客更好地安排出行计划,现就涉及多哈哈马德国际机场航班客票特殊处理的通知如 下: 一、适用客票 2026年3月10日15:00时(含)前购买或换开的厦航731开头的客票,且客票未使用行程涉及旅行日期在2026年2月28日 (含)至2026年5月31日(含)之间的多哈进、出港(含经停)厦航实际承运航班或使用MF航班号的代码共享航班 二、变更及退票规则 在航班起飞前取消已定妥座位的旅客,可在客票有效期内按以下规则办理退改手续: (一)变更 首次变更至相同航程的厦航实际承运航班,免收变更费,如发生票价价差按规定收取。再次变更需依据客票使用条件办 理。 (二)退票 在客票有效期内申请退票,免收退票费。已按上述原则办理过变更的客票如申请退票需按客票使用条件办理 (三)变更航程或签转 如您希望变更航程或承运人,建议原客票办理退票后另购新票。 (四)已办理自愿变更退票的客票不补退 (五)不符合上述适用范围的客票按原客票使用条件办理 请您务必在航班起飞前取消客票定座。感谢您的理解与支持! 厦门航空有限公司 2026年3月10日
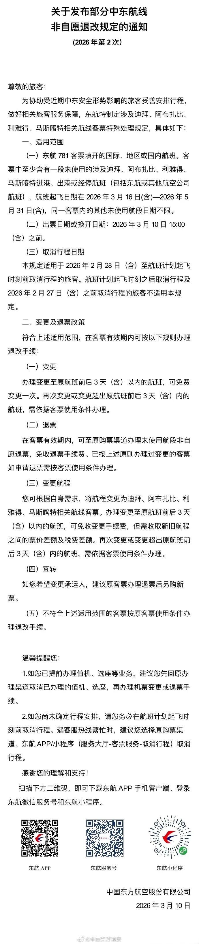
OCR:航班,需依据客票使用条件办理。 (二)退票 在客票有效期内,可至原购票渠道办理未使用航段非自 愿退票,免收退票手续费。已按上述原则办理过变更的客票 如申请退票需按客票使用条件办理 (三)变更航程 您可根据自身需求,将航程变更为迪拜、阿布扎比、利 雅得、马斯喀特相关航线客票。办理变更至原航班前后3天 (含)以内的航班,可免收变更手续费,但需收取新旧航程 之间的票价差额及税费差额。再次变更或变更超出原航班前 后3天(含)内的航班,需依据客票使用条件办理。 ? (四)签转 如您希望变更承运人,建议原客票办理退票后另购新
OCR:示。 (五)不符合上述适用范围的客票按原客票使用条件办 理退改手续。 温馨提醒您: 1.如您已提前办理值机、选座等业务,建议您先回原办 理渠道取消已办理的值机、选座,再办理机票变更或退票手 续。 2.如您尚未确定行程安排,请您务必在航班计划起飞时 刻前取消行程。遇客服热线繁忙时,建议您选择原购票渠 道、东航APP/小程序(服务大厅-客票服务-取消行程)取消 行程。 感谢您的理解和支持! 扫描下方二维码,即可下载东航APP手机客户端、登录
OCR:关于发布部分中东航线 非自愿退改规定的通知 (2026年第2次) 尊敬的旅客: 为协助受近期中东安全形势影响的旅客妥善安排行程, 做好相关旅客服务保障,东航特制定涉及迪拜、阿布扎比、 利雅得、马斯喀特相关航线客票特殊处理规定,具体如下: 一、适用范围 (一)东航781客票填开的国际、地区或国内航班。客 票中至少含有一段未使用的涉及迪拜、阿布扎比、利雅得、 马斯喀特进港、出港或经停航班(包括东航或其他航空公司 2026 3日16日7 2026年5
OCR:月31日(含),同一客票内的其他未使用航段日期不限。 (二)出票日期或换开日期:2026年3月10日15:00 (含)之前。 (三)取消行程日期 本规定适用于2026年2月28日(含)至航班计划起飞 时刻前取消行程的旅客。航班计划起飞时刻之后取消行程及 2026年2月27日(含)之前取消行程的旅客不适用本规 定。 二、变更及退票政策 符合上述适用范围,在客票有效期内可按以下规则办理 退改手续: (一)变更 办理变更至原航班前后3天(含)以内的航班,可免费
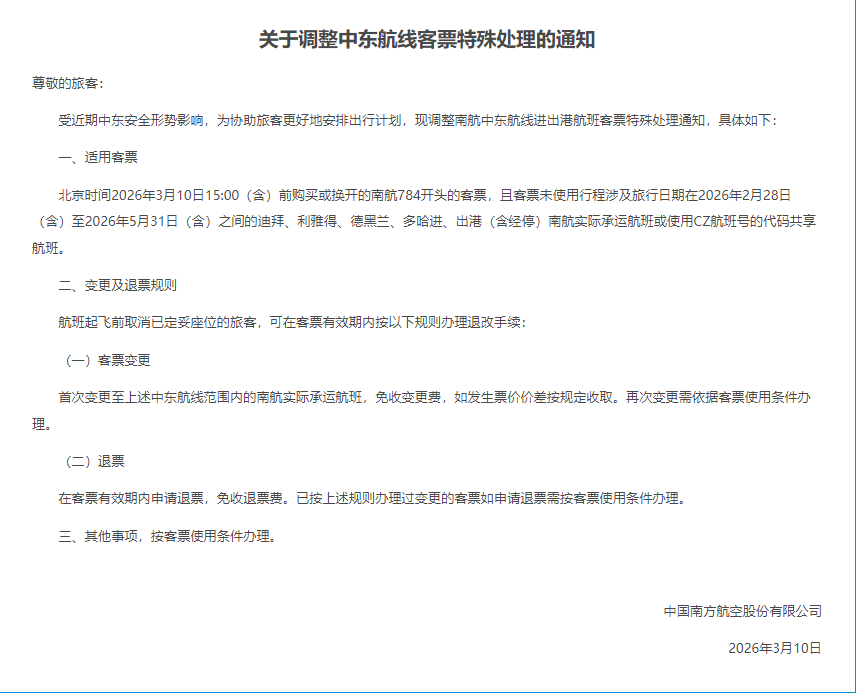
OCR:关于调整中东航线客票特殊处理的通知 尊敬的旅客: 受近期中东安全形势影响,为协助旅客更好地安排出行计划,现调整南航中东航线进出港航班客票特殊处理通知,具体如下: 一、适用客票 北京时间2026年3月10日15:00(含)前购买或换开的南航784开头的客票,且客票未使用行程涉及旅行日期在2026年2月28日 (含)至2026年5月31日(含)之间的迪拜、利雅得、德黑兰、多哈进、出港(含经停)南航实际承运航班或使用CZ航班号的代码共享 航班。 二、变更及退票规则 航班起飞前取消已定妥座位的旅客,可在客票有效期内按以下规则办理退改手续 (一)客票变更 首次变更至上述中东航线范围内的南航实际承运航班,免收变更费,如发生票价价差按规定收取。再次变更需依据客票使用条件办 理。 (二)退票 在客票有效期内申请退票,免收退票费。已按上述规则办理过变更的客票如申请退票需按客票使用条件办理。 三、其他事项,按客票使用条件办理。 中国南方航空股份有限公司 2026年3月10日
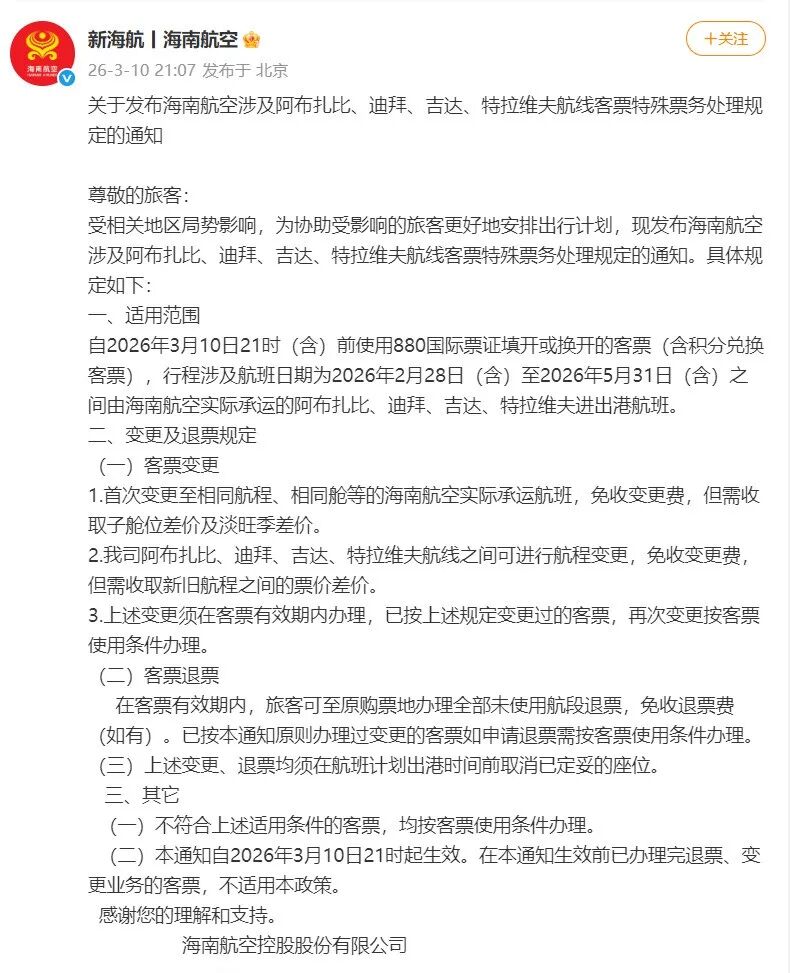
OCR:新海航一海南航空 十关注 海南热店 J 26-3-1021:07发布于北京 关于发布海南航空涉及阿布扎比、迪拜、吉达、特拉维夫航线客票特殊票务处理规 定的通知 尊敬的旅客: 受相关地区局势影响,为协助受影响的旅客更好地安排出行计划,现发布海南航空 涉及阿布扎比、迪拜、吉达、特拉维夫航线客票特殊票务处理规定的通知。具体规 定如下: 一、适用范围 自2026年3月10日21时(含)前使用880国际票证填开或换开的客票(含积分兑换 客票),行程涉及航班日期为2026年2月28日(含)至2026年5月31日(含)之 间由海南航空实际承运的阿布扎比、迪拜、吉达、特拉维夫进出港航班 二、变更及退票规定 (一)客票变更 1.首次变更至相同航程、相同舱等的海南航空实际承运航班,免收变更费,但需收 取子舱位差价及淡旺季差价。 2.我司阿布扎比、迪拜、吉达、特拉维夫航线之间可进行航程变更,免收变更费 但需收取新旧航程之间的票价差价。 3.上述变更须在客票有效期内办理,已按上述规定变更过的客票,再次变更按客票 使用条件办理。 (二)客票退票 在客票有效期内,旅客可至原购票地办理全部未使用航段退票,免收退票费 如有)。已按本通知原则办理过变更的客票如申请退票需按客票使用条件办理。 (三)上述变更、退票均须在航班计划出港时间前取消已定妥的座位。 三、其它 (一)不符合上述适用条件的客票,均按客票使用条件办理。 (二)本通知自2026年3月10日21时起生效。在本通知生效前已办理完退票、变 更业务的客票,不适用本政策 感谢您的理解和支持。 海南航空控股股份有限公司
OCR:关于发布部分中东航线 非自愿退改规定的通知 (2026年第2次) 尊敬的旅客: 为协助受近期中东安全形势影响的旅客妥善安排行程, 做好相关旅客服务保障,东航特制定涉及迪拜、阿布扎比、 利雅得、马斯喀特相关航线客票特殊处理规定,具体如下: 一、适用范围 (一)东航781客票填开的国际、地区或国内航班。客 票中至少含有一段未使用的涉及迪拜、阿布扎比、利雅得、 马斯喀特进港、出港或经停航班(包括东航或其他航空公司 航班),航班起飞日期在2026年3月16日(含)—2026年5 月31日(含),同一客票内的其他未使用航段日期不限。 (二)出票日期或换开日期:2026年3月10日15:00 (含)之前。 (三)取消行程日期 本规定适用于2026年2月28日(含)至航班计划起飞 时刻前取消行程的旅客。航班计划起飞时刻之后取消行程及 2026年2月27日(含)之前取消行程的旅客不适用本规 定。 二、变更及退票政策 符合上述适用范围,在客票有效期内可按以下规则办理 退改手续: (一)变更 办理变更至原航班前后3天(含)以内的航班,可免费 变更一次。再次变更或变更超出原航班前后3天(含)内的 航班,需依据客票使用条件办理。 (二)退票 在客票有效期内,可至原购票渠道办理未使用航段非自 愿退票,免收退票手续费。已按上述原则办理过变更的客票 如申请退票需按客票使用条件办理。 (三)变更航程 您可根据自身需求,将航程变更为迪拜、阿布扎比、利 雅得、马斯喀特相关航线客票。办理变更至原航班前后3天 (含)以内的航班,可免收变更手续费,但需收取新旧航程 之间的票价差额及税费差额。再次变更或变更超出原航班前 后3天(含)内的航班,需依据客票使用条件办理。 (四)签转 如您希望变更承运人,建议原客票办理退票后另购新 票。 (五)不符合上述适用范围的客票按原客票使用条件办 理退改手续。 温馨提醒您: 1.如您已提前办理值机、选座等业务,建议您先回原办 理渠道取消已办理的值机、选座,再办理机票变更或退票手 续。 2.如您尚未确定行程安排,请您务必在航班计划起飞时 刻前取消行程。遇客服热线繁忙时,建议您选择原购票渠 道、东航APP/小程序(服务大厅-客票服务-取消行程)取消 行程。 感谢您的理解和支持! 扫描下方二维码,即可下载东航APP手机客户端、登录 东航微信服务号和东航小程序。 开 鞋 可 可 品 O 东航APP 东航服务号 东航小程序 中国东方航空股份有限公司 2026年3月10日 @申国东方航室
OCR:东航微信服务号和东航小程序。 东航APP 东航服务号 东航小程序 中国东方航空股份有限公司 2026年3月10日 @申国东方航茶



