
民航局直属、正规的飞行员培训航校——中国民航飞行学院
央广网记者吴喆华、贾宜超报道,多位学生家长近日反映,北京的一家航空培训机构承诺,花费七八十万元,把孩子送到美国学习飞行,一年左右就能取得商用飞行驾照,还推荐就业。但是,这些美好的承诺并没有实现,培训委托誉高航空公司被指造假。
机构承诺:赴美学飞行,学成包就业
北京誉高航空设备有限公司下属领航通用航空有限公司开办的飞行员培训班,遭遇家长质疑,该培训班得到北京通用航空产业基地投资控股有限公司授权。家长何先生说,2014年,孩子高考没能考上民航院校校,看到“领航”做的广告,赴美国培训,贷款上学,“包就业”的承诺打动了他。
何先生:“每家交75万,领航通航公司给孩子培养出来,包就业,最低工资1万2(每月),一旦飞行到500小时以上,工资在3万左右。将来以后学这个91部照,可以飞121大飞机,他们说四年半以后你当了机长以后工资就多了,一年上百万了。”
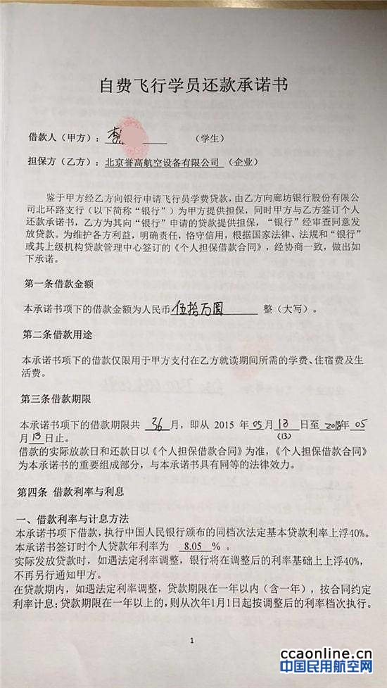
据家长反映,75万元学费中,50万是由誉高航空公司担保,以学生的名义贷款,承诺18个月后公司会还款25万元,但是学员需跟誉高航空公司签署15年的就业协议。飞行驾照培训分私照、仪表、商照三个阶段,承诺一年的时间内可以从美国学成归来。
赴美300天,只飞了27-60小时
何先生的孩子2014年8月到北京航空航天大学的培训班报到学习航空英语,为期四个月,直到2015年5月,孩子才到美国航校学习。而且最初,美国航校没有人理会这些学员,他们7月份才开始接触飞机。广东学员邵同学说,在美国,每周上机飞行的时间很少。到了9月,甚至还有不少学员被停飞了2个月。
邵同学:“到了那边首先有一段时间,航校跟公司沟通没做好,安排飞行飞的少,一周最多飞三班,一三五这样,如果周一天气不好,或者教练不开心,就把那个航班取消了,如果你想周二飞,他就告诉你这一个月的航班都安排完了,一个教练平均带10到30个学生。”
据介绍,在学习中,教练的权利很大,有时候会带学生“乱飞”,浪费小时数。而且由于美国航校和中国这家培训机构的纠纷,邵同学从2016年4月起,被停飞7个月。据家长统计,截至2016年3月19号,到美国301天,94%的学员的飞行只有27-60小时。最终这批30多个学员,1年半后,只有2个拿到了商照,大部分人还在学习私照阶段。
邵同学说:“7个月以后开始飞,每次都快临近考试卡我们,航校就说公司的钱没有打够。”
家长维权:履行合同,或全额退款
领航通航负责人袁先生说,学不下来,是孩子自律不强。领航通航这边没有拖欠美国航校的费用,目前领航通航正在和家长沟通,寻找解决方案。
袁先生:“私照阶段的钱全打过去了,但是飞出来超期了嘛。”
记者:“为什么没有飞出来?”
袁先生:“原因很多,反正我们了解到的学生的自律方面比较差。”
但家长和学员们对这一说法并不认为同,他们认为是甲方也就是誉高航空公司方面没有履行合同。学员和北京通航签订的《自费飞行员委托培训合同》,有北京通航承诺协助学员达到商用驾驶员执照的条件,并协助推荐学员工作就业等条款。家长和学员们希望给出一个明确的学习时间学成回国,再按合同规定保证就业;此外若是给学员退学,他们希望全额退款。
专家:飞行员门槛提高,必须有“文凭”
据了解到,民用航空又分为运输航空和通用航空。“运输航空”是指有固定航班的旅客、货物运输的航空公司,以大、中型飞机为主。通常被称为121部航空公司。其它所有民用航空单位都属于“通用航空”,包括135部和91部运营单位,多使用小型飞机或者直升机。即便从“领航”培训班毕业,也只能飞91部下的通用航空,要想进入航空公司当机长,还有很长的路要走。
挡在领航学员面前的,还有“文凭”的硬条件。中国民航飞行学院李忠粮说,今年起,毕业于航线驾驶员一体化大纲的所有课程的学员要求全日制本科学历。
李忠粮:“2017年1月1号以前,通过体检合格,可以进入其他学校培训,通过民航局各地区管理局的考试合格,证照齐全,还是可以进公司。现在没有这个文凭就不行了。”
李忠粮建议,正规的民航飞行员,是高中应届毕业生考大学,选飞行专业,进入航空公司,这是主要的渠道;如果通过民航局认可培训机构,取得相关执照后飞通用航空500小时以上的飞行时间,也可以进入航空公司。我国每年需要招飞行员4000多人,但是门槛已经提高,所以,家长选择培训机构的时候一定要谨慎。



