7月14日晚,国航、东航、南航、海航都发布了2025年上半年业绩预报。
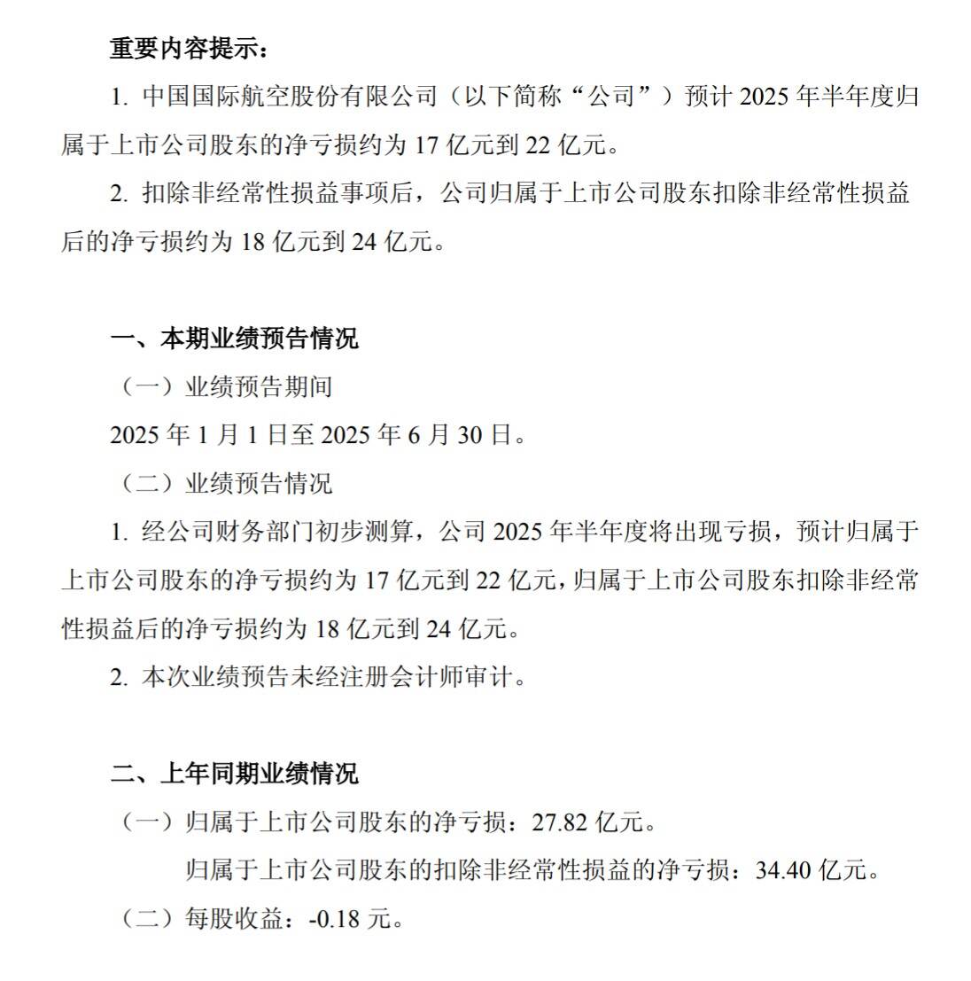
中国国航预计归属于上市公司股东的净亏损约为17亿元到22亿元,归属于上市公司股东扣除非经常性损益后的净亏损约为18亿元到24亿元。
公司披露,亏损原因主要由于受市场供给不均衡、客源结构下沉、高铁网络冲击,以及国际环境不确定性加深、全球产业链供应链变化等因素影响,公司上半年仍处于亏损状态。

中国东航公告称,预计2025年上半年归属于上市公司股东的净利润约为人民币-12亿元至-16亿元。东航称,公司上半年经营效益稳步改善,同比实现大幅减亏。但受国内市场价格竞争激烈、国际环境复杂多变等因素影响,预计公司2025年上半年经营业绩出现亏损。


中国南航公告称,预计公司2025年半年度将出现亏损,实现归属于上市公司股东的净利润为人民币-13.38亿元到人民币-17.56亿元。归属于上市公司股东扣除非经常性损益后的净利润为人民币-17.54亿元到人民币-23.80亿元。
公司披露,业绩预亏的主要原因为受旅客结构变化、高铁冲击、国际环境不稳定不确定因素增多、全球供应链不畅以及汇率波动等多重因素影响,公司经营压力依然巨大,2025年上半年归属于上市公司股东净利润呈现亏损,但归属于上市公司股东的扣除非经常性损益的净利润有较大提升。


海航控股公告称,预计归属于上市公司股东的净利润为4500万元到6500万元,同比实现扭亏为盈。业绩变动主要原因是民航市场持续向好,公司调整运力配给、加强精细化管理,航线网络提质增效;同时人民币升值带来汇兑收益,叠加航油价格下降及资产处置收益等因素,推动净利润转正。



