民用飞机维修思想,又称维修原理、维修理念或者维修哲学,是用来指导飞机维修大纲制定的原则。采用什么样的维修思想制定飞机的维修大纲,关系到维修大纲的科学性、适用性、有效性,关系到能否经济地保持飞机的适航性。
单一定时维修到MSG-1
维修思想最早提出来的是“以预防为主”的思想,他要求对飞机要进行定期的翻修,称为单一定时维修(HT),最早的定时维修文件出自1930年5月美国的航空通告7E,这个思想一直援用了30多年。期间,航空公司的在实际运作中又增加了视情维修(OC)和状态监控维修(CM),直到1967年,美国联合航空公司以书面形式发表了“用决断图表制定维修大纲的逻辑分析方法”,就形成了MSG-1(Maintenance Steering Group,维修指导小组简称MSG)的基本框架,制定了《维修评审和大纲的制定》的MSG-1手册,该手册专用于波音747性飞机的维修大纲,取得了巨大成功。
MSG-2
为了研制一个能够适用于各种飞机制定预定维修大纲的逻辑分析规则,美国各航空公司和制造厂的的代表组织了第二个维修指导小组,对MSG-1手册进行修订,于1970年发表了MSG-2《航空公司/制造厂维修大纲计划文件》,简称MSG-2,该手册在70年代被广泛应用各种新型飞机,其中还包括美国飞机,同时,欧洲国家也编制了EMSG-2的类似文件,成为空中客车和协和式飞机初始维修大纲制定的基本文件。
RCM原理
RCM是“以可靠性为中心的维修”的英文字母代号,1961年,美国民航界推行可靠性大纲,FAA随后也颁发了用可靠性方法控制维修的咨询通告。1967年,F.S.诺兰、H.F.希普等人发表了《航空公司维修大纲的当前发展情况》的论文,制定了一个决断图,便于在制定维修大纲是进行逻辑分析,这一思想为MSG-1、MSG-2奠定了基础,可以说是MSG思想的书面阐述。1978年,这些作者提出了改进MSG-2的建议,制定了一套新的逻辑决策方法和维修大纲制定程序,称为《以可靠性为中心的维修》,正式确立了RCM在维修思想中的地位。不过该维修思想并没有在后来的实践中得到广泛的应用,但是对于一些比较大型的航空公司来说都有成立可靠性委员会,通过可靠性委员会的运作,对自己机队的维修大纲和一些重点项目进行可靠性分析,提出针对性的维修大纲修订。
MSG-3
RCM原理提出后,并没有在实践中广泛应用,而是美国航空运输协会(ATA)在1979年组织专家对MSG-2进行了评审,这些专家有美国FAA和英国CAA等国家管理当局的,也有美国、欧洲的飞机、发动机制造厂的,也有美国和其他国家的航空公司的,还有美国航空工程师协会和美国海军等单位部门的,他们于1980年制定颁发了MSG-3,MSG-3可以说是航空界集体智慧的结晶。MSG-3手册在1988年进行了第一次修订,颁布了MSG-3R1;1993年进行了第二次修订,颁布了MSG-3R2。适航当局也规定,在制定新的飞机的维修大纲时,必须使用罪行的MSG文件。从而确立了MSG-3在民航界的权威地位。
飞机结构设计、维修方面的发展
维修思想的不断发展,其中对于飞机结构腐蚀方面的要求也是从原来的空白形成了在MSG-3体系中占据重要的组成部分。最初的飞机主要结构是木头和帆布组成,结构防腐问题还没有上升到一个专业的范畴,随着飞机金属结构的不断增加,由于早期的飞机结构主要是单传力结构,所以在维修大纲中主要是预防疲劳损坏和机械磨损,主要的维修手段是检查、翻修和更换。所以在早期的维修思想中,也是按照单一定时的原则,按照固定的时间进行翻修或者报废。因此,也称之为安全—寿命(Safe—Life)大纲。
1954年,英国的慧星式(DH Comet)飞机由于疲劳裂纹扩展使机身增压舱破裂,导致两起飞行事故。从这些事件的分析中,提出了飞机结构必须符合破损—安全(Fail—Safe)的原理;出现了各种多路传力的设计方案和防止裂纹扩展的设计及工艺措施。1976年,英国按照破坏安全设计的HS748运输机机翼折断,一年以后,同样按照破坏安全设计的波音707飞机的水平安定面后梁断裂。从对这些事故的研究中,提出了修改设计原理的建议。1978年,FAA颁发了FAR25部的第45号修正案,将飞机结构的损伤容限(Damage Tolerance)设计正式列入飞机型号审定要求,修改了§25.571。同时,对未按照损伤容限设计的飞机,提出了制订补充结构检查大纲(SSID)的要求。所以在MSG-1和MSG-2的维修思想中,对于飞机结构方面提出了明确的维修理念,尤其在MSG-2手册中,明确提出了MSG-2的结构大纲分析法,主要内容如下
1. 分析步骤:
(1) 判明重要结构项目
(2) 判明其故障模式和影响
(3) 评定各结构项目可能具有的效果
(4) 评定确实具有可能效果的各项结构检查的必要性
2. 对结构的活动部分如舱门、紧急出口等,参照系统/部件分析法,得出相应的维修工作;
3. 对结构的固定部分,按照如图1、2进行结构评级,以确定结构内部和外部的等级号,并按照等级号去确定内部和外部相应的检查方法和周期。
1988年,阿洛哈航空公司的波音737飞机上机身损坏事故,导致了全球深入开展老龄飞机研究,先后提出了腐蚀预防和控制大纲(CPCP)的要求和一系列其它补充检查和改装要求,使飞机结构的完整性大纲增加了新的内容,所以到MSG-3阶段,飞机结构维修大纲形成了一个相对专业和独立的体系。
在MSG-3手册的结构维修大纲的制订主要包括了偶然损伤(AD)、环境恶化(ED)、疲劳损伤(FD)、腐蚀防护和控制大纲(CPCP)的分析,同时还提出了适航性限制项目。1980~1993年,MSG—3指导大纲的产生及其二次修改,将飞机结构检查区分为偶然损伤(AD)/环境损伤(ED)/疲劳损伤(FD)三种形式,提出了制订各自的检查要求的方法,并使其不断完善。
通过上述改进,使飞机结构设计日益完善,结构检查和修理手段日益成熟。在最近20年的事故统计中,飞机系统造成的事故占10%,而飞机结构造成的事故仅占3%,这是飞机结构设计和维修不断改进所取得的成果。目前所有的飞机设计必须符合结构完整性要求,如下图示:

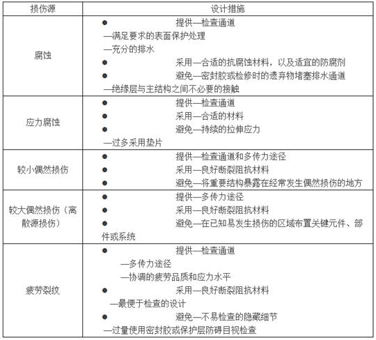
同时,结构设计针对飞机典型结构损伤,也提出了具有针对性的设计措施来改进飞机结构的设计,详细如下表所示:

目前,老龄化飞机越来越多,如何保持老龄飞机的结构完整性,是这些飞机继续安全飞行成为了近十年来航空界的重点研究的问题,美国在80年代组织了由制造厂家、航空公司、研究机构、行业协会和立法机构在内的数百名专家进行研究,该组织最初称为老龄飞机专题工作队,后来又更名为适航性评估工作组(AAWG)。在评估组下面有三个结构工作组,分别专题研究波音、麦道和其他公司制造的飞机。通过十多年的努力,该组织取得了巨大成绩,提出了老龄飞机结构完整性要求,又称老龄飞机大纲,更加突出了飞机结构安全性的要求。他们从六个方面提出建议,前面四个建议已经被做为试航指令颁发,这六个方面如下:
(1) 制定各型飞机的腐蚀防护和控制大纲(CPCP),并推荐执行;
(2) 评审颁发过的机型服务通告(SB),选择出对安全性有影响的通告,按照检查和改装分类,推荐执行;
(3) 评审飞机原有的补充结构检查文件(SSID),并提出改进建议;
(4) 评审广泛分布的疲劳损伤,补充SSID文件,推荐执行;
(5) 进行修理评估,推荐对修理过的结构或者STC结构项目进行检查评审;
(6) 评审基本维修大纲,制定各型飞机的特别文件(MSD)或者“结构维修大纲指
具体逻辑关系如下图所示:

腐蚀预防和控制大纲(CPCP)在航空界的产生和发展,表明了航空界对于飞机结构腐蚀和防护方面的高度重视,也是飞机使用寿命新概念的重要的、不可替代的组成部分,良好的飞机机构腐蚀与防控,不仅仅能够确保飞机结构的安全性、完整性,而且可以大大提高飞机的经济性,实现飞机使用寿命远远超过设计使用寿命。
(本文仅代表作者观点,中国民用航空网保持中立。)


