首先让我们回顾如下一些新闻:
2004年11月1日在北京召开的推进上海航空枢纽建设联合领导小组第二次工作会议上,综合各方意见编制而成的《上海航空枢纽战略规划》正式获得通过。根据这一规划,上海航空枢纽建设的总体目标是:力争经过若干年努力,构建完善的国内国际航线网络,成为连接世界各地与中国的空中门户,建成亚太地区的核心枢纽,最终成为世界航空网络的重要节点。2005年4月25日,陕西省机场管理集团公司与西安交通大学经济与金融学院就机场发展战略研究签订委托协议。西安交通大学将从研究企业现状入手,从业务、资源、管理、文化等方面寻找促进和制约陕西省机场管理集团公司发展的主要因素,提出相应的对策建议,制定整体战略和未来5-20年的规划纲要。2009年11月10日,云南机场集团有限责任公司组织召开“战略规划管理系统”中期汇报视频会议。项目组对集团公司的战略规划管理状况进行了深入分析,指出了存在的问题,展示了“战略规划管理信息系统(SPMIS)”。
对于机场的战略规划,重要性已经不言而喻。那么机场行业的战略规划究竟是如何运作的?
三个问题
机场行业制定战略实际上就是回答三个问题:
1、我们做什么业务,为什么(明晰公司的使命、价值观和愿景)?比如说我们能不能成为枢纽机场,还是支线机场,或是成为货运专用机场?
2、我们制定战略最关键的因素是什么?这里需要进行战略分析,可以使用PESTEL框架(从政治、经济、社会、技术、环境和法规六个方面进行认真研究,PESTEL就是这六个方面英语的首字母缩写),同时还要考虑内部因素。假设说机场正好位于北京首都机场的旁边,那么就需要考虑是成为低成本航空专用机场,还是成为对方的备降机场,还是成为公务机或是通用航空机场?
3、我们如何更好参与竞争?我们在什么领域最具有竞争优势;什么样的客户价值定位能够让我们与众不同;我们的战略差异化是什么?哈佛商学院著名的竞争学迈克尔·波特(Michael Porter)教授曾提出过五力竞争模式,以及提出了在战略差异化方面的三大战略--他认为,在与五种竞争力量的抗争中,蕴涵着三类成功战略思想,这三种思想是总成本领先战略、差异化战略及专一化战略。那么我们的机场应该选择哪一种呢?
因此机场行业进行战略规划主要有以下目的:提供企业未来明确的目标及方向;使企业每个成员明白企业的目标;帮助企业迎接未来的挑战。
或许我们从反面讲更能够说清楚问题的核心和实质:如果机场本身没有对自己定位明确,没有战略,那么所导致的后果有:缺乏长远发展规划,没有清晰的发展战略和竞争战略;战略决策随意性较大,缺乏科学的决策机制;对公司战略的判断仅仅依靠领导者和管理者个人的直觉和经验。最终导致的是:盲目追逐市场热点,投资过度多元化,导致资源分散,管理混乱;企业上下对未来发展方向没有达成共识,内部存在较大的分歧。或许我们最不愿意看见的是:机场管理层兢兢业业任劳任怨,员工废寝忘食,但是机场就是停滞不前就是总感觉“朝不保夕”。
机场战略规划框架
这里主要介绍美国“运输研究委员会”(TRB)所制定出版的一份有关机场战略规划实施方案的报告《机场行业战略规划》。这份报告用A4打印的话长达134页,本段摘其核心思想和内容进行介绍。
按照这份报告,机场战略规划框架应该包括以下关键因素:
·使命:机构存在的目的,以及核心价值观。
·愿景:展示企业未来的发展目标。
·识别出企业的强项、弱势、机会以及威胁。
·在整个战略规划过程中,必须解决的战略事宜。
·设立一套通用的和宏伟的质量,包括长期短期目标,以及行动方案,能够为企业目前的状况和今后的发展目标之间差距提供发展路线图。
·定义关键绩效目标KPI,评估整个流程的发展。
有了关键因素之后,由于机场的战略规划不仅仅只是针对安全和安保事宜,因此机场还要回答下述关键问题:
1、什么样的需求才能完成我们的愿景?
2、未来我们的组织架构应该是什么样的?
3、我们的使命是什么?
4、对于我们的组织、竞争和环保问题上而言,我们的特点和优势是什么?
实际上回答完上述问题,就是让机场根据自身实际实施差异化战略。比如说温哥华机场从以前只是服务于当地社区的机场如今成为连接亚太地区的主要门户机场,这个转型是1992年加拿大政府将机场交给了非营利性组织--温哥华国际机场当局之后经过战略分析和规划之后决策的。当时机场制定了这样一个战略规划公式:低成本X好服务=极佳的客户价值。然后机场就按照这个公式决定自己的行动方案。
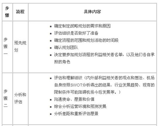
机场战略规划流程
这个流程始于和利益相关者之间的沟通。国外是非常关注机场所在社区,所在地方以及内部之间的沟通和交流。因此这个流程首先需要和内外部的利益相关者直接建立起很好的对话机制。机场战略规划和利益相关者之间的关系是密不可分的。

在真正制定战略之前,机场行业还需要做好如下准备:机场对自己的实力情况,使命、价值观、核心价值需要明确。同时关注运营的内外部环境:战略分析要了解企业所处的环境(包括宏观、微观环境)正在发生哪些变化,这些变化给企业将带来更多的机会还是更多的威胁。战略分析还要了解企业自身所处的相对地位,具有哪些资源以及战略能力;还需要了解与企业有关的利益和相关者的利益期望,在战略制定、评价和实施过程中,这些利益相关者会有哪些反应,这些反应又会对组织行为产生怎样的影响和制约。然后明确组织的战略--如何建立竞争优势?制定短、中长期目标和行动方案;并且使用KPI实施评价计划。下面这张图简明概括了整个流程:

《机场行业战略规划》报告中提供了一张实施方案图:按照四个步骤来制定整个战略规划过程:


战略规划流程通常最终的结果是制定出一份最为关键的文件--机场战略规划。战略规划提供的是高层次的战略发展方向指导原则,以及规划了机场优先应该采取的行动。同时可能相应出台的还有沟通计划和监控计划。但是机场行业往往忽视的就是后两份计划。
沟通计划应该要实现3C--持续、沟通和清晰(consistency,communication,clarity)。美国邮政局曾被政府行政管理杂志(Government Executive Magazine)描述为“政府最佳管理的代理人之一”。这意味着他们的成功不是靠“三分钟热度”赢得,而是战略执行的持续性并逐渐融入企业文化的结果。换句话说,这种战略的执行不会由于企业领导的更换而改变。
在沟通计划中,机场行业可以充分利用各种各样的形式,包括会议、出版物、局域网、海报、食品、展览、研讨会、简报、论坛、手册、面对面沟通等等将企业的战略从上到下传递下去。
同时沟通计划应该建立如下流程:
1、收集所有利益相关者的反馈和信息。这是预先规划阶段就需要完成的工作。就像八人赛艇中的舵手,如果八个强壮、意气风发的参赛划手没有共同的目标,没有彼此配合,那么或许只有一个选手的赛艇都会不费吹灰之力打败他们。如今机场行业中实际上最困难的就是让一线员工了解明白战略方向,并在实际工作中处处体现出了战略目标的指引。
2、将机场战略规划向所有利益相关者发布和传递。这是实施阶段需要完成的工作。而且这不单单至针对内部的利益相关者,更需要关注的往往是外部的。
另一份非常重要的,不容半点忽视的监控计划详细描述了:如何让组织按照行动方案严格执行,朝着战略规划所指定的方向前进。
英国一位著名的科学家开尔文勋爵(Lord Kelvin)曾说过:当你能够衡量所说的并用数字表达,你就能真正了解它;如果你不能衡量它,不能用数字表达它,那么你对它的了解就是模糊的。这里笔者从其他刊物上看见一个很好的案例,值得我们深思:杰克·克林克(Jack Klinck)是位于伦敦的梅隆金融投资管理集团前任总裁,他有一个习惯,在视察地区办公室的时候,会非常随意停在一位员工的办公桌前,拿出一个文件——公司的战略地图,提出三个问题:你知道这是什么吗?你能解释一下它的含义吗?你正在做的工作,是否对这个文件上的一个或是多个战略目标产生影响呢?或许机场行业的CEO们也可以学习一下这样的做法。
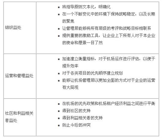
战略规划的益处
关于益处,实际上学术界有关这方面的讨论资料已经是汗牛充栋。只要网络上搜寻一下,你就会发现此类论述可谓不计其数。《机场行业战略规划》这份报告也归纳总结如下:

组织的最终目标就是为股东(盈利组织)和利益相关者(公共部门)创造长期价值。对于机场而言,可能管理模式并不一样,有些国家是管理型的,有些国家的机场是盈利性的,但是不管如何,组织最终存在的目的就是要为相应的利益相关者创造长期价值。在机场实施战略规划上,“战略”这两个看似简单的字,它所代表的则是“宏观”“发展”“前景”这样宏大叙述相连的背景。我们在听交响乐的时候,主旋律是基本的曲调,如果乐队很合拍,每个演奏者都紧跟主旋律,演奏就会协调一致,给我们呈现的就是鸿篇巨制般的感受,其实“战略”就是机场交响乐的主旋律。
(本文仅代表作者观点,中国民用航空网保持中立。)


