海口美兰国际机场现对T1国内到达隔离区内产品推广、产品销售类场地租赁项目进行公开招商,欢迎符合资质的公司报名参加此次公开招商活动。
1 招商人:海南美兰国际空港股份有限公司
2 项目名称:海口美兰国际机场T1国内到达隔离区内产品推广、产品销售类场地租赁项目招商公告
3 项目概述
为了提升海口美兰国际机场整体人文景观形象,优化T1国内到达隔离区内景观设计,增加候机楼内场地的观赏性及趣味性。现拟对T1国内到达一楼隔离区内6号塔帽正下方,面积为690㎡的场地租赁开展公开招商,该租赁场地由中标单位自行出资建设为海南特色景区、乐园为主题的人文景观,中标单位可在该区域内开展景观、乐园产品的推广及销售。
为确保招商效果,充分引进优秀的运营商,形成有效的市场竞争,此次招商采取公开招商模式,向社会对外招商。

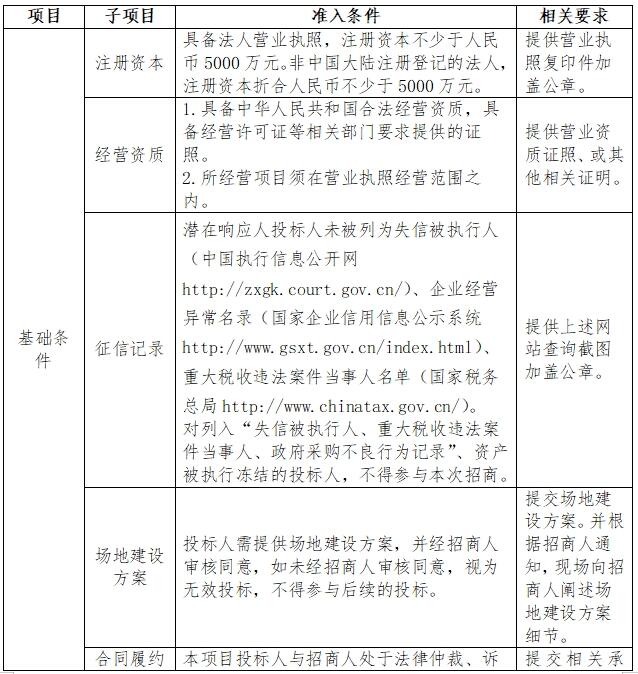
4 资质要求


5 招商公告发布时间
如贵公司符合上述资质并有意参与,请于2023年9月21日-9月27日(工作日09:00-16:30)携带相关证明资料原件复印件、授权委托书(原件)及填写投标人资质预审表(加盖公章)前来报名。
6 报名地址
海口美兰国际机场办公楼一楼市场部
招商声明:本次招商活动借鉴公开招标的模式,使用招标法中规定的术语,但并非法律意义上的招投标行为,招商文件的最终解释权归招商人所有。
招 商 方:海南美兰国际空港股份有限公司
联 系 人:朱女士
电 话:0898-69966172
邮 箱:jie.zhu@hnaport.com
地 址:海口美兰国际机场行政办公楼一楼非航业务中心



