工厂生产产品;顾客购买品牌。产品可以被竞争对手复制;品牌却是独一无二的。产品可以很快过时;成功的品牌却可以经久不衰。
——史蒂分.金,英国伦敦WPP集团
随着“一带一路”战略快速推进和“⼗四五”民航发展规划的“12345”总体思路,民航局印发了《中国民航四型机场建设行动纲要》《“十四五”民用航空发展规划》《十四五旅客服务专项规划》,中国民用机场协会发布了《中国民用机场服务品牌建设指南》,针对性落实“民航强国”战略、科学谋化“十四五”发展、打造民航业中国“服务品牌”,为提升民航整体服务质量提出更高的新要求。基于上述背景,广州市豪森威有限公司来探讨一下服务品牌建设的实施流程。
一、文件理解与研读
(一)2020年12月民航局发布MH/T5049-2020《四型机场建设导则》提出“平安、绿色、智慧、人文”为全过程、全要素、全方位优化的新时代机场高质量发展的要求,其中人文应围绕文化彰显和人文关怀着力于理念、形象、空间、服务四个系统建设:
1.理念系统:文化彰显核心,强调统一性,对人文机场建设有导向和规范作用;
2.形象系统:是理念系统在文化层面的视觉化表现形式,强调特色性;
3.空间系统:人本关怀在空间体验和功能设施的具体表现,强调舒适性便捷性;
4.服务系统:人文机场建设的重中之重,是人本关怀在服务行为、服务设施、 服务产品上的表现形式,强调其规范化、人本化和多样化;
为了进一步指导各机场贯彻《四型机场建设导则》文件内容,民航局于2021年1月发布了MH/T5048-2020《人文机场建设指南》,2022年7月中国民用机场协会发布了T/CCAATB 0029—2022《民用机场服务品牌评价》团体标准:
(二)、《人文机场建设指南》明确四大建设任务:
1.合理优化环境,提高各流程效率,缩短旅客等候时间;
2.将真情服务理念融入规范化服务行为,人性化服务设施及多样化服务产品中;
3.强化机场与用户的沟通效率与连接深度,打造机场运行管理全系统高效平台;
4.弘扬民族精神和时代精神,在机场功能优先的前提下,塑造品牌形象,实现旅客出行的文化浸润和艺术熏陶;
(三)《民用机场服务品牌评价》提出:系统化与体系化建设,既要符合机场中长期战略定位,又要与日常服务管理工作紧密衔接 的指导思想,明确了民用机场服务品牌评价指标体系及相关评价细则;

二、豪森威:服务品牌建设思路
基于上述文件内容,落实文件具体要求是服务品建设的基本原则,蓝色部分是广州市豪森威有限公司公司按文件的实施要求拆分的7个工作模块,并清晰制定了对应的过程文件交付标准:

1.文件解读:梳理“民航局—属地政府(省/市)—机场集团—机场公司”等民航规划文件,归纳总结“利益相关方”对于属地机场经营发展的要求与经营目标,从而完成机场的战略定位制定,举例:江苏省政府及无锡市政府对无锡硕放机场的总目标是“长三角区域枢纽机场”,深耕苏锡、辐射苏南、带动周边优势,具体目标又分为:服务指标 → 航网陆网建设指标 → 主业三大量化指标→经营指标;
2.区位研究:区位的航网与陆网特点决定了机场的业务特点;对标机场研究:无锡硕放机场对标国际一流的机场是日本北方门户“北海道新千岁国际机场”,是日本北方的区域枢纽机场,运行保障条件与无锡硕放机场高度相似,2023年旅客吞吐量为2192.5万人次,飞机起降133,286架次,2019年货邮吞吐量为168万吨,是日本盈利能力最强机场;该机场三大量化指标(客流/货邮/起降架次)与无锡硕放机场的中长期目标高度接近;

示例,新千岁国际机场航空管制条件对标,如下:

3.服务质量管理体系:诊断评估机场在运行服务质量管理体系,完成服务质量标准子体系的场景化+多部门高效协同联动“标准库建设”,以支撑服务产品规划的架设与实施。区位性质决定了机场的业务特点,比如:无锡硕放是国内最大的军民融合机场,由于军管的原因“航延”较高,那么在标准体系里需要将“航延”单列一个子标准体系出来作为管理重点持续优化完善,当然还有别的单列子标准体系,这取决于机场的管理诉求;
4.服务产品架构:根据机场的战略定位,结合地理区位特点,旅客结构与需求特点,完成服务产品的布局并形成产品图谱,明确主业与辅业的协同管理关系、服务资源配置特点与服务工作方向,进一步明确服务品牌在推动机场完成总目标与具体目标下的服务产品支撑、运营上的引领作用;
5.服务产品管理:组织支撑—产品管理制度建设—各服务产品关键指标监测—定期评估(服务指标/经济指标/竞争指标/支撑能力)与迭代;
6.服务品牌塑造
服务品牌命名:①分别从国家/属地、人文、行业属性、旅客感知及无形特征等5个方面展开,完成命名方案至少60个以上的创作集合以备筛选;
②由机场公司在命名方案集合中筛选出10个进行公开投票,通过公开投票达成统一思想,开启机场全员参与品牌建设进程;
③设奖邀请旅客和驻场单位(航司、商户、边检、海关、航油)进行线上公开投票,完成从好听、易记,有联想三大纬度测试投票排名,开启旅客、驻场单位及合作单位参与品牌共建进程;
④票数最高的品牌名称,即为“服务品牌”最终命名;服务品牌口号:分为对外——服务品牌承诺;
对内——机场公司/航司/海关边检/航油/商户等驻场单位共建目标;
服务品牌理念体系:品牌理念的提炼来源于“品牌命名”的联想(命名+口号+LOGO图形),是企业倡导的价值目标和行为方式,引导员工追求,不会因内外环境的变化而使企业衰退,是一个企业具有持续而稳定的发展能力;分为核心理念、服务品牌标识释义、服务品牌矩阵(母子品牌管理关系)、子品牌命名规则、服务品牌文化建设(班组文化建设)等部分,运用服务品牌的核心理念指导各项日常工作,最终使服务品牌理念全面融入到机场安全、服务和发展中去,实现服务品牌理念内化于心、外化于行。

服务品牌视觉体系:分为基本视觉标准规范+应用场景物料设计,按照“强化服务亮点+打通短板”的原则完成机场楼外+楼内全服务链条“露点”布设;

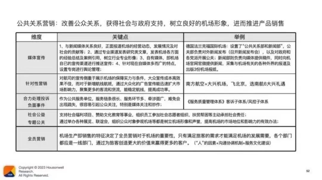
服务品牌传播体系:外宣(第3方媒体)、内宣(航站楼)、公共关系营销三个部分;



服务品牌建设评估指标:以《民用机场服务品牌评价》评价指标为设置原则;
7.服务品牌规划:通常是3年或5年规划,以机场十四五规划为主线分为“开启-深化-提升”三个阶段,立项任务制进行跟进落实执行,并持续评估、巩固品牌建设成效。
品牌建设与运营的核心是“资产和技能”,是机场作为地标性交通企业持续获得竞争优势的基础,将区域人文风情融入服务品牌建设项目,给每一位旅客留下深刻的印象,感受到来自此区域的独特服务体验是服务品牌塑造的目标,更是服务品牌理念建设的内核,广州市豪森威有限公司公司在服务品牌项目的实施过程中彻底贯彻相关文件要求是基本原则,更是要通过服务品牌的建设为合作机场培养一支相对专业化的品牌管理团队,降低机场在经营过程中可能面对的市场风险,不断增强服务品牌的核心竞争力,从而增加机场公司经营目标实现的可靠程度,彻底改变品牌原来感性模糊的管理模式。


