
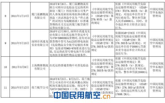
近年来,民航管理机关坚持依法行政、依法监管,严肃查处危险品航空运输违规行为。根据《中国民用航空危险品运输管理规定》(CCAR-276)规定,重点加大对目前存在的普通货物中夹带危险品运输或将危险品匿报、谎报为普通货物,以及未经许可从事危险品运输等违规行为的处罚力度。各地区管理局、监管局对发现或发生的危险品事故、危险品事故征候及违规行为依法进行了详细调查、取证和实施处罚,切实提高了相关主体依法开展危险品运输的守法意识。
为进一步加强危险品航空运输管理,规范危险品航空运输秩序,发挥舆论监督作用,确保危险品航空运输安全,现将自2010年3月至2012年3月期间,27家存在危险品航空运输违规行为并已实施了行政处罚的相关责任单位的情况予以公告。
民航局
二〇一二年五月二日








