为便于各方更好地了解东北辖区通用航空企业经营许可资质情况,现将东北辖区通用航空企业经营许可信息(截至2025年11月1日)及日常查询方式公布如下:
一、东北辖区通用航空企业经营许可信息
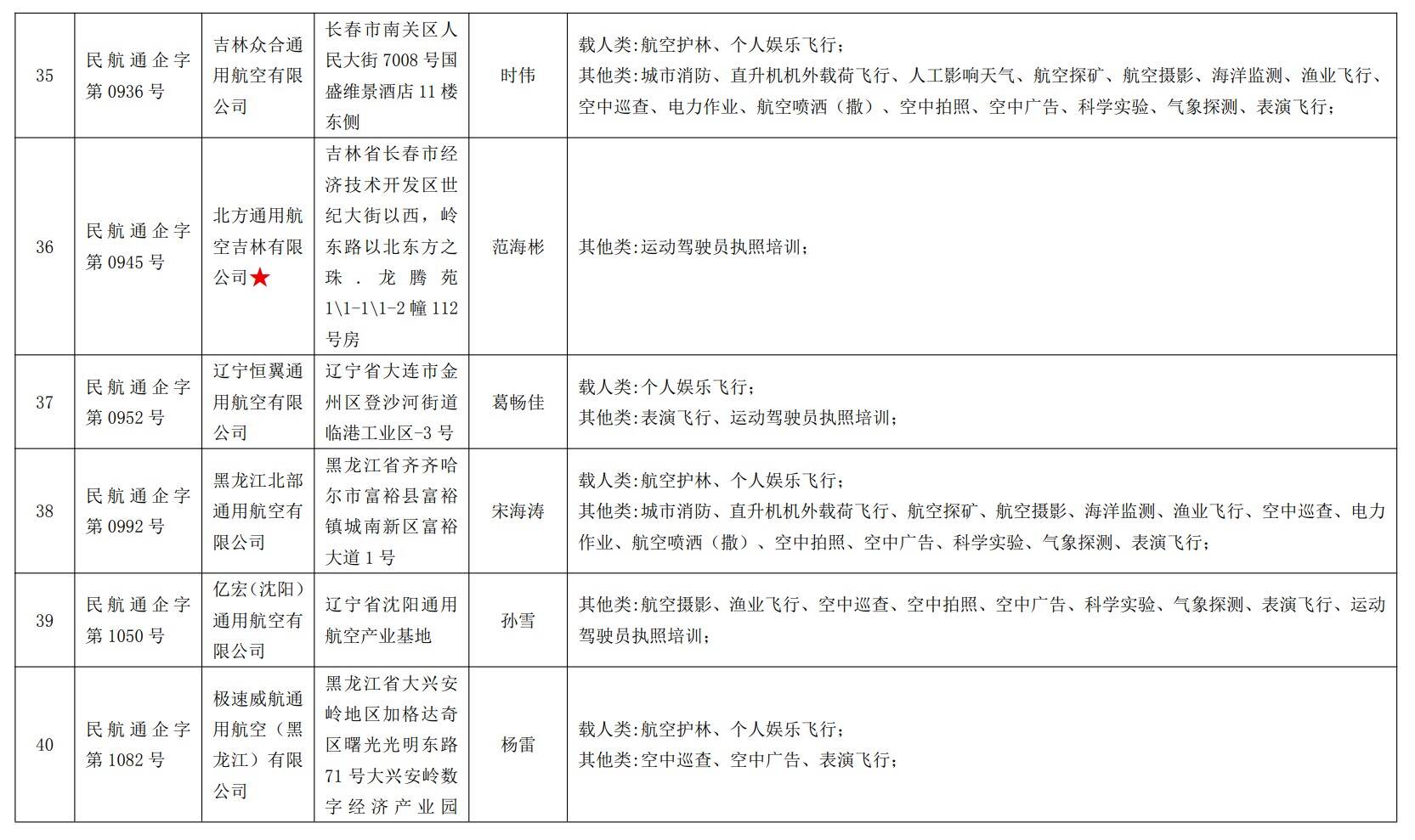
截至2025年11月1日,东北辖区取得通用航空经营许可证的企业共47家,具体许可信息见附件。
二、日常查询方式
如需实时查询最新通用航空企业经营许可信息,可通过“民航智慧监管平台通用航空管理系统”(https://ga.caac.gov.cn/gacaac/home_ca.html)中的“综合检索”功能模块查询,查询信息无需注册成为系统用户。
附件:东北辖区通用航空企业经营许可信息(截至2025年11月1日)
民航东北地区管理局
2025年11月3日
附件:
东北辖区通用航空企业经营许可信息(截至2025年11月1日).pdf










