用稿通知
文章
文章
{{userData.name}}
已认证
文章
评论
关注
粉丝
¥
{{role.user_data.money}}
{{role.user_data.credit}}
您已完成今天任务的
私信列表
所有往来私信
我的设置
编辑个人资料
进入后台管理
登录
快速注册
×
首页
资讯
航企
舆情
会展
政府
运输
通航
机场
空管
维修
制造
物流
安全
保障
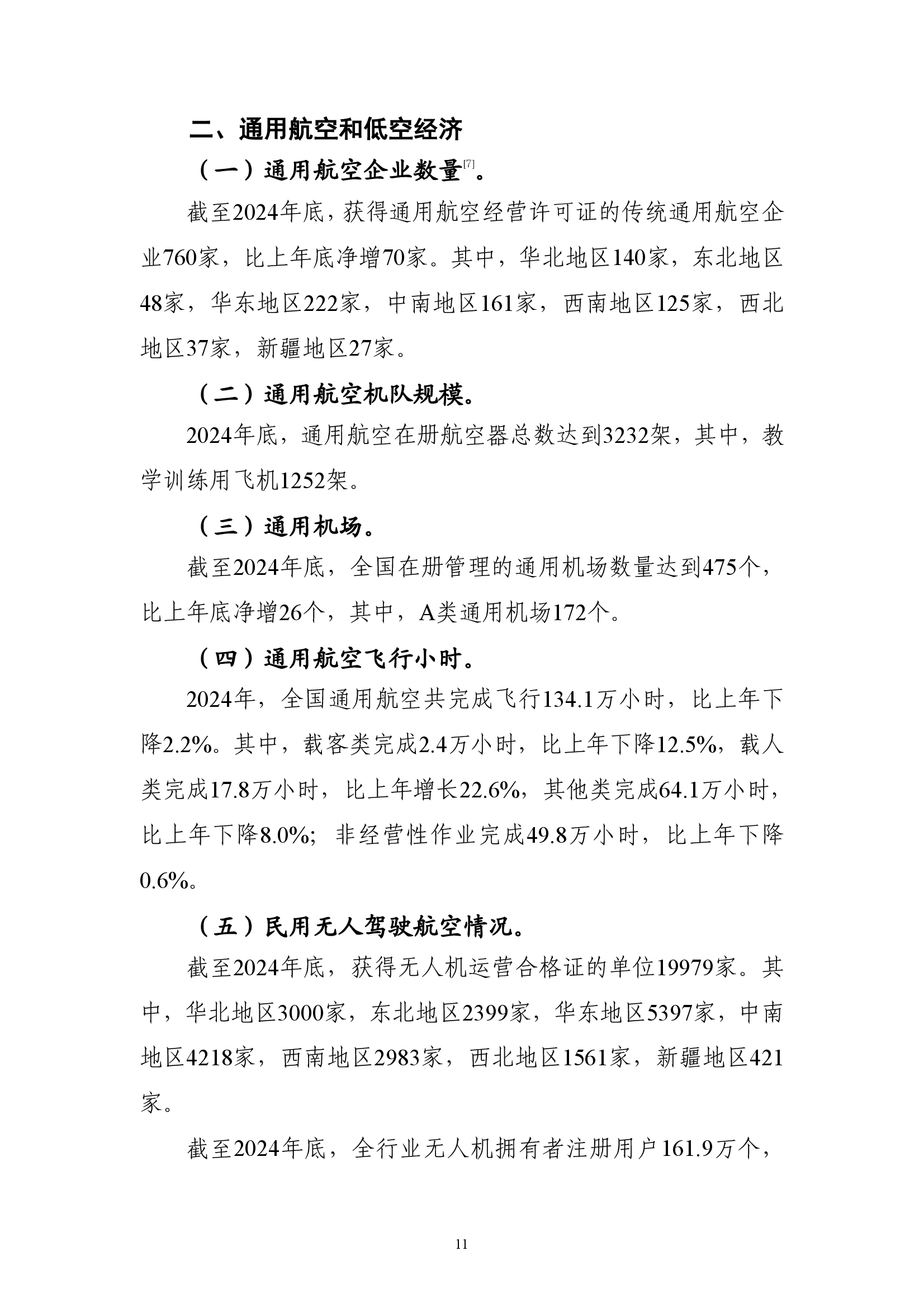
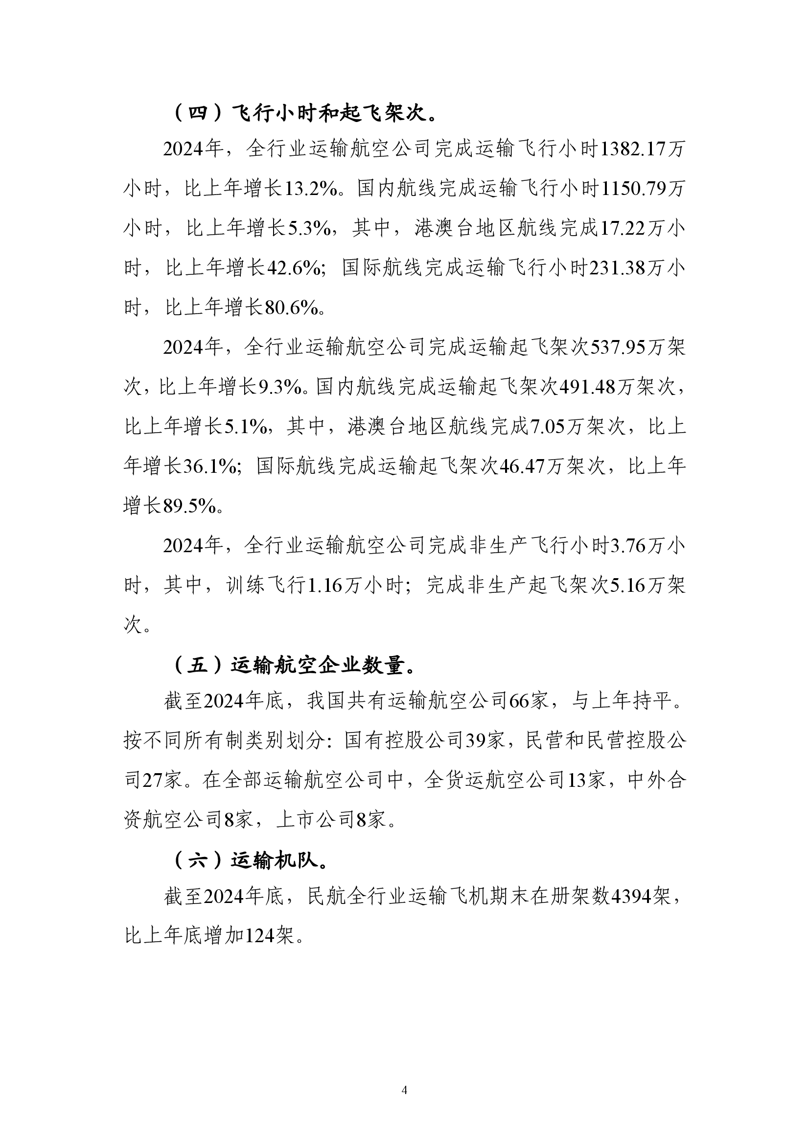
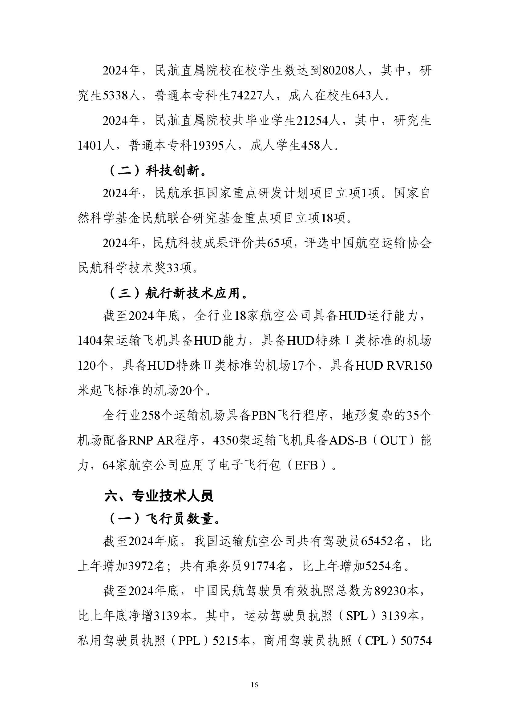
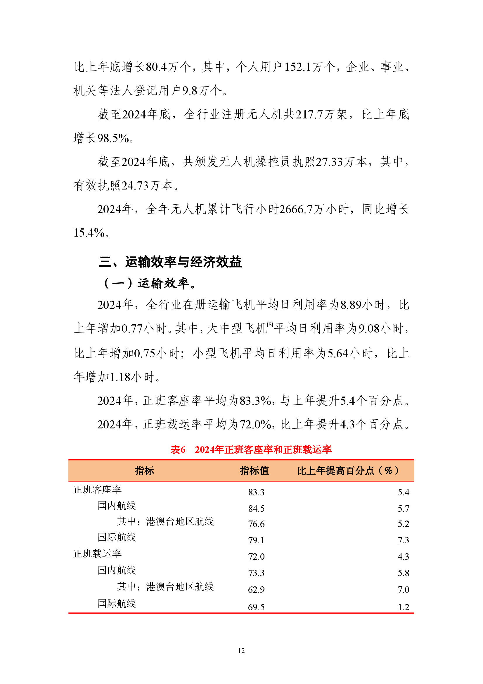
民航局发布《2024年民航行业发展统计公报》
政府机构头条
数据报告
来源:
中国民航局
25年5月15日
编辑
通讯员mk
取消关注
关注
私信
民航局
民航行业发展统计公报
2025政府十大新闻
❯
搜索
幸运之星正在降临...
点击领取今天的签到奖励!
恭喜!您今天获得了
{{mission.data.mission.credit}}
积分
今日签到
连续签到
{{item.credit}}
连续{{item.count}}天
查看所有
我的优惠劵
¥
优惠劵
使用时效:
无法使用
使用时效:
之前
使用时效:永久有效
优惠劵ID:
×
限制以下商品使用:
限制以下商品分类使用:
不限制使用:
[
{{ct.name}}
]
所有商品和商品类型均可使用
删除
详情
没有优惠劵可用!
购物车
:
×
删除
购物车空空如也!
清空购物车
前往结算
您有新的私信
没有新私信
写新私信
查看全部
文章
评论
关注
粉丝
个人中心
我的订单
任务
❯
今日任务完成
升级
❯
财富
❯
¥
余额:{{userData.money}}
积分:{{userData.credit}}
发布文章
发布快讯
发布供求信息
发布问答
发布网址导航